1. 首页
  2. 交易所费率对比
  3. 正文

Preconfs 进化论:从“补丁”到“基建”,UniFi AVS 如何影响 Based Rollup 的游戏规则?

作为 Based Rollup 公认的必要补丁,Preconfs,终于迈出了标准化的关键一步。

撰文:Web3 农民 Frank


被视为以太坊「正统」扩容终局的 Based Rollup,为什么一直「叫好不叫座」?

一方面,它通过将排序权交还 L1,实现了与主网最彻底的安全与去中心化对齐,但另一方面,却不得不忍受长达 12 秒的确认延迟,几乎让高频交易与实时金融场景望而却步。

因此 Preconfs 才作为 Based Rollup 的必要补丁被提出,试图用亚秒级的交易承诺来抹平延迟,但长期以来,Preconfs 更多停留在小规模、非标准化的探索阶段,缺乏统一机制与稳定收益,始终未能真正走向规模化。

近期,Puffer Finance 推出的以太坊安全基础设施产品「UniFi AVS」,终于试图将 Preconfs 从临时性的性能补丁,升级为可复用的标准化基建,以带来 sub-10ms 的确认速度,并在安全与经济激励层面引入制度化设计。

本文将以行业观察者的视角,拆解 UniFi AVS 的核心能力、技术路径与生态影响,并讨论它能否真正成为 Based Rollup——乃至更广泛以太坊 Rollup 生态的关键变量。

Preconfs 进化论:从“补丁”到“基建”,UniFi AVS 如何影响 Based Rollup 的游戏规则? image 0

一、UniFi AVS:Preconfs,不再只是「打补丁」

要理解这次升级的重要性,需要先回顾 Based Rollup 的核心逻辑。

在以太坊的扩容叙事中,Based Rollup 通过将排序权交还给 L1 验证者,从而在安全和去中心化上完全对齐主网,但同时也带来一个不可避免的取舍——继承主网安全性的同时,也带来了约 12 秒的区块确认延迟。

Preconfs 进化论:从“补丁”到“基建”,UniFi AVS 如何影响 Based Rollup 的游戏规则? image 1

为此,预确认(Preconfs) 成为 Based Rollup 的必要补丁,负责在交易真正提交到 L1 前,提前为用户提供交易执行承诺(延伸阅读《 读懂 Puffer UniFi AVS:从 Preconfs 到以太坊的下一个十年? 》),可以说,如果要充分发挥 Based Rollup 的潜力,就必须实现无需许可、中立且灵活的预确认服务。

然而,在过去相当长一段时间里,Preconfs 更多停留在「小作坊」阶段(非标准化、点对点的解决方案),通常由少数节点或项目方自行运行,缺乏统一标准,也没有稳定的收益模式,一旦负责预确认的节点掉线或作恶,交易就可能失效甚至遭遇 MEV 攻击,可靠性和可持续性都存在严重不足。

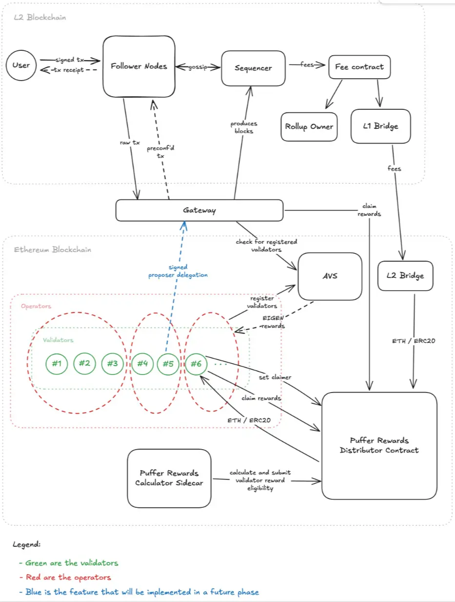
Puffer 推出的 UniFi AVS,正是对这一困境提出的系统性解决方案,它不再把 Preconfs 当作临时补丁,而是把它升级成可调用的基础设施层,核心思路就是将 Preconfs 重构为 AWS 式的标准化云服务。

具体而言,UniFi AVS 是从三条主线出发,不仅让 Based Rollup 跑得更快,还具备可持续收益,并在安全机制上实现制度化保障:

  • 性能层面,将交易确认压缩至 sub-10ms,带来媲美 Solana 甚至中心化交易所的即时使用体验;

  • 经济层面,通过协议层分润机制,让 Rollup 不再「替 L1 打工」,而是与验证者、网关共享收益;

  • 安全层面,依托高达 130 亿美元的 Restaked ETH 的担保与 slashing 机制,把「口头承诺」变成「有成本的契约」,形成制度化约束;

对开发者和 Rollup 项目而言,UniFi AVS 的出现意味着不再需要自行设计和维护复杂的排序与确认逻辑,而是能够像调用 AWS 云服务一样,直接接入一套经过验证的预确认基础设施,即插即用、按需扩展,把更多精力投入到产品和用户层面。

这种模块化的设计,也让 Preconfs 有望进一步产品化并产生外溢效应——不仅是 Rollup 项目方可以避免重复造轮子,未来钱包、DApp、上层协议同样能够通过标准化 API 接入,统一享受「即时确认 + 经济对齐 + 安全担保」的能力,把「快与稳」真正变成以太坊生态的公共底层服务。

从这个角度来看,UniFi AVS 让 Preconfs 超越了单纯性能补丁的定位,而是把性能、收益、安全三件事一次性标准化,推动其从附加功能跃迁为以太坊扩容的中间层基建,为 Based Rollup 的规模化落地铺设了一条更可持续的道路。

值得注意的是,Puffer 也强调,UniFi AVS 的适用范围并不限于 Based Rollup,从设计上看,其注册表机制同样能够为任何 OP Stack Rollup 提供 sub-10ms 的即时确认能力,并计划在后续支持更多 Rollup 架构,换句话说,它被定位为一套具备跨架构潜力的通用预确认基础设施。

Preconfs 进化论:从“补丁”到“基建”,UniFi AVS 如何影响 Based Rollup 的游戏规则? image 2

当然,是否所有 Rollup 都愿意让渡 Sequencer 收益给 AVS,仍存在不确定性,甚至可以断言初期很难做到——毕竟排序器从来都不单单是技术问题,而是深度交织的利益分配问题:

L2 经济体系中,谁来负责来分蛋糕,计划分给谁,又该怎么分?

因此 Preconfs 最终会演变为整个 Rollup 生态的公共标准,还是主要服务于 Based 路径,不仅是技术路线的选择,更是商业模式与利益分配的博弈,也注定会是未来几年需要持续观察的问题。

二、Preconfs 如何被重构为标准化基建 ?

客观来讲,从 Rollup 概念提出以来,以太坊扩容一直缺的不是概念,而是工程化的落地能力。

毕竟一项技术要从一个巧妙的「功能」演变为一个稳健的「基础设施」,通常需要满足三个核心条件:明确的服务承诺、可靠的安全保障和可持续的经济模型。

换言之,就是从技术概念走向「工程化」的落地,这才能让其真正具备规模化运行的条件,而 Puffer 的 UniFi AVS 思路与此大同小异——将 Preconfs 从零散的小规模尝试,重构为可复用、可扩展、带有经济激励的基础设施。

换句话说,如何让 Preconfs 不再是某些节点的「临时承诺」,而被设计成一种标准化的网络服务。 

1. Execution Preconfs:从「入块保证」到「执行保证」

首先就是实现了从 Inclusion Preconfs 到 Execution Preconfs 的升级。

在传统 Inclusion Preconfs 模式中,用户只被承诺交易会被打包进区块,但交易执行时的状态却无法保证,因此用户仍可能遭遇价格滑点甚至 MEV 抢跑。

而 Execution Preconfs 则进一步升级为「执行保证」,保证交易会在用户提交时的状态下执行——用户一旦下单,状态就会被锁定,交易只有在这个状态下才会执行,否则直接不成立。

举个例子,你下单购买 ETH,价格是 4400 USDC:

  • Inclusion 模式下,到真正执行时,市场价格可能已经变成 4410 USDC,仍然会成交,但成交价不是你预期的 4400;

  • 如果是 Execution 模式,那无论市场怎么波动,系统都会保证 4400 USDC 的成交价,只有能满足这个条件时,交易才会执行;

这就让 Preconfs 从「提前入场券」升级为「确定性成交」,显著提升了用户体验,也为 DeFi、衍生品、支付等对价格敏感的金融应用提供了更强的可靠性。

Preconfs 进化论:从“补丁”到“基建”,UniFi AVS 如何影响 Based Rollup 的游戏规则? image 3

2.Gateway 架构与 frags 技术:延迟压缩至 10 毫秒以下

Puffer 还引入 Collateral-backed Gateway 架构(由 Gattaca 团队首创),允许 L1 proposer 将预确认执行权委托给更专业的 Gateway。

而借助 frags(区块片段) 技术和 lookahead 机制,Gateway 能在正式出块前提前处理交易,缩短状态切换的空窗期,理论上,在最佳配置下,交易延迟可降至 10 毫秒(sub-10ms)以下。

由此带来的是使其用户体验在理论上能够达到 Solana 等高性能公链的水平。

3.Restaked ETH 安全背书:让承诺「有成本」

过去的 Preconfs 很大程度上依赖节点「自觉」,一旦掉线或作恶,用户几乎没有补偿机制。

Puffer 升级版通过 EigenLayer 的再质押机制(Restaking),让每个 Gateway 背后都由验证者质押的 ETH 担保(分阶段落地)——如果节点失活,可能被罚没 1 ETH;如果恶意提取 MEV 或违背承诺,则可能触发 1000 ETH 级别的 Slashing。

与 PoS 惩罚不同,Preconf 的罚没 ETH 会补偿 使用 Preconf 服务的用户,直接增强经济对齐,将以往依赖节点信誉的软承诺,转变为有明确罚没(Slashing)机制约束的硬承诺,大幅提升了制度化约束力。

同时,Puffer 设立了 Canonical Preconf Gateway Registry,确保所有 Gateway 进入有序、公开、可验证的注册体系。

Preconfs 进化论:从“补丁”到“基建”,UniFi AVS 如何影响 Based Rollup 的游戏规则? image 4

4.可编程分润:制度化的多方价值分配

仅有速度和安全还不够,Preconfs 要想成为基础设施,还必须可持续运转。

为此,升级后的 UniFi AVS 内置 Rewards Distributor,允许在 Rollup 团队、以太坊 proposer、Gateway 提供商之间灵活分配收益,实现协议层面的可编程分润:

  • Rollup 团队:保留部分交易费用,不再「替 L1 打工」;

  • 以太坊 proposer(验证者):通过提供 Preconfs 获得额外收入;

  • Gateway 提供商:运行网络得到激励,确保服务稳定; 

收益分成不再是临时约定,而是写进协议、自动执行的制度,形成了 Rollup、验证者、Gateway 三方经济对齐(Economic Alignment) 的长期闭环。

这种多维度的机制设计,正是 Preconfs 从一个单点解决方案,迈向可规模化、可信赖的公共基础设施的关键。

三、多方博弈下的受益者版图

任何一项基础设施升级,都不仅仅是技术层面的演进,更是利益格局的再分配。

UniFi AVS 的特别之处在于,它把性能、安全与经济激励绑定在一起,使得多个生态角色都能在同一套机制中找到价值——从 Rollup 项目方,到以太坊验证者、开发者与最终用户,它把 Preconf 从补丁变成了可持续的模块化服务,让所有参与者都能在一条更强壮的船上获益。

首先自然是 Rollup 项目方,获得了性能 + 收益的双重解锁。

过去,Based Rollup 一度被市场诟病「跑得慢、赚不到」,尤其是在经济模式上几乎完全让利于 L1 验证者,借助 UniFi AVS 的 Execution Preconfs,Rollup 可以即插即用地获得 sub-10ms 确认速度,大幅提升用户体验。

同时,协议层的收益分润机制让 Rollup 团队保留部分经济收益,而不必完全依赖外部补贴,对项目方而言,这是速度提升 + 收益共享的双重红利。

其次则是以太坊验证者 / Restaker,收获了新型收入来源。

因为 L1 验证者是 Preconfs 的直接执行方,所以通过参与 UniFi AVS,验证者能够在传统出块奖励之外,获得新的 Preconf 服务收益。

同时 Restaked ETH 不仅提供安全背书,同时增加了验证者的盈利机会,这反过来也提升了质押 ETH 的吸引力,从而增强以太坊整体的经济安全,使得验证者从此前的单纯跑节点变成了「提供增值服务、获取额外收益」。

此外,还包括 Gateway 提供商,它们的角色在此次升级中被正式制度化。

Puffer 设立了 Canonical Gateway Registry,让 Gateway 成为网络中的标准化节点,而不仅是临时角色,Gateway 在获得委托权后,可以通过运行 frags 技术与 lookahead 机制,实现低于 10 毫秒级的预确认;

它们的服务直接与经济激励挂钩,并受到 Slashing 机制约束,既有收益,也有成本,这使得 Gateway 从「志愿者」变成了真正的基础设施服务商。

同时,开发者则能获得更低的门槛和更强的可组合性。

毕竟过去开发者如果要在 Rollup 上实现即时确认,往往需要自行搭建复杂的机制,既耗时也难以标准化,而升级后的 UniFi AVS 通过 模块化 API,让开发者可以像调用云服务一样,直接接入即时确认能力。

无论是 DEX、衍生品协议还是高频的 GameFi 应用,都能快速享受 sub-10ms 确认带来的体验提升,这不仅降低了基础设施搭建成本,也减少了 MEV 被盗取的风险,让开发者能更专注于应用层创新。

最后是普通用户,他们是最直观的受益者,第一次在以太坊 Rollup 上获得了 Solana 级别甚至接近 CEX 的丝滑体验:

  • 在速度上,交易确认时间从 12 秒缩短到 10 毫秒,体验媲美中心化交易所;

  • 在确定性上,Execution Preconfs 从协议承诺层面保证价格锁定,避免滑点与抢跑;

  • 在安全性上,Restaked ETH 背书与 Slashing 机制让承诺「有成本」,用户违约时能获得补偿; 

站在更高的层面看,Puffer UniFi AVS 的升级不仅仅是一次产品演进,更是在为 Preconfs 确立行业标准,让其从补丁升级为基建,甚至变为以太坊的标准化中间层服务。

这不仅让 Based Rollup 真正具备跑得快、赚得到、够安全的可能性,也强化了以太坊作为 安全主权层(Security Settlement Layer) 的长期叙事。

写在最后

回望以太坊过去 5 年的扩容进程,Rollup 无疑是绝对主线,但如何在性能、经济与安全三者间找到真正可行的平衡点,这个「不可能三角」始终悬而未决。

尤其是 Based Rollup 这个以太坊「正统扩容路径」,一直卡在规模化、商业化运行的最后一块拼图,所以客观而言,此次 Puffer 升级上线的 UniFi AVS,算是尝试补齐这一拼图且具备高度可行性的探索之一。

更深远的意义在于,它为模块化区块链的未来描绘了一种清晰的「终局」可能:任何新兴 Rollup 都无需重复造轮子,而可以直接搭建在 UniFi AVS 之上,快速获得媲美 Solana 的性能体验、以太坊主网级别的安全,以及自洽的经济模型。

不过,它能否最终成为行业共识,不仅取决于自身设计的稳健性与开放性,还要看其能否在复杂的 Rollup 生态与多方利益博弈中,找到那个最优的平衡点。

因此,对于行业而言,它算是未来一到两年内,衡量 Based Rollup 叙事能否真正走向成熟的关键观察窗口。

版权说明:本文章来源于网络信息 ,不作为本网站提供的投资理财建议或其他任何类型的建议。 投资有风险,入市须谨慎。

本分分类: 交易所费率对比

版权声明:本文由用户上传发布,不代表虚拟货币币价今日行情分析 | 数字货币交易所费率对比 - 币研社立场,转载联系作者并注明出处https://www.bg1225.cn/1964.html

相关文章